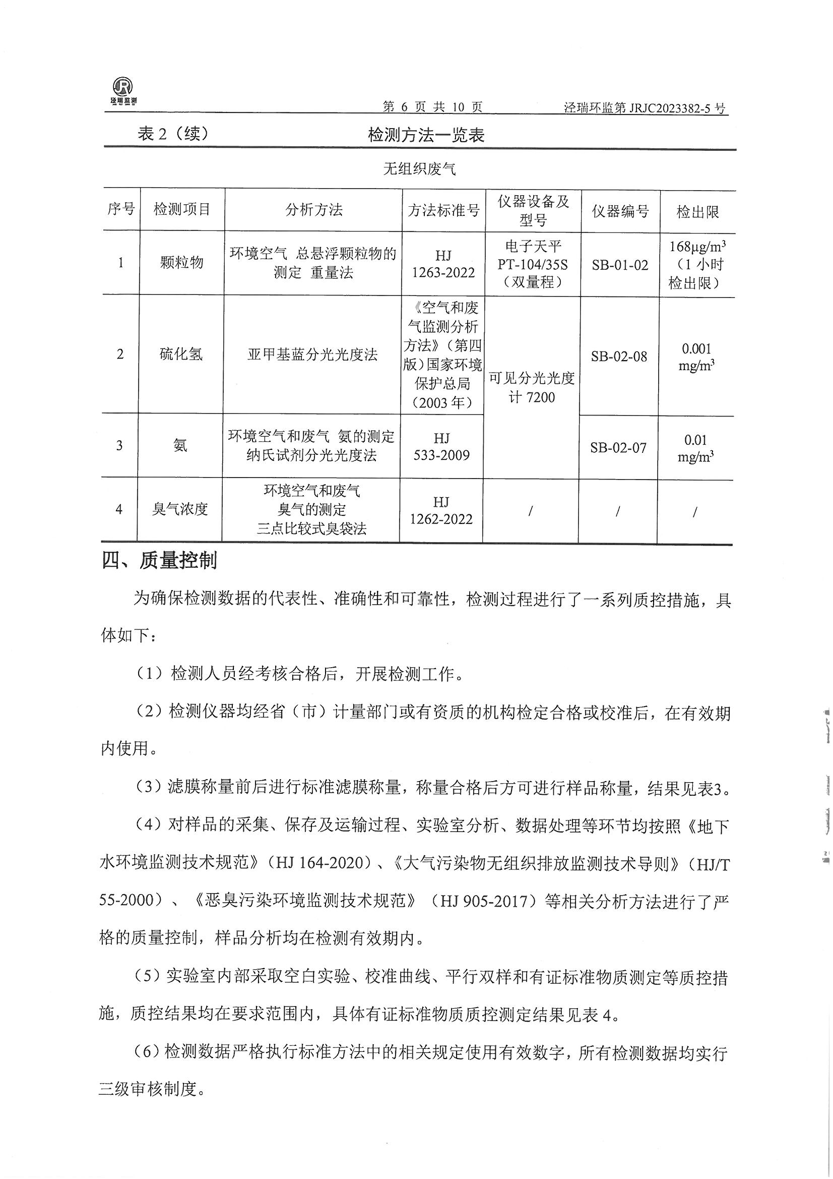
崇信县城区生活垃圾填埋场2024年02月份监测报告 发文日期:2024-03-11 15:40 来源:崇信县城市管理综合执法局 作者:崇信县城市管理综合执法局 编辑:袁婕 扫一扫在手机打开当前页 上一篇: 2024年上半年平凉市县级集中式生活饮用水地下水源地水质状况 下一篇: 崇信县城区生活垃圾填埋场2024年01月份检测报告