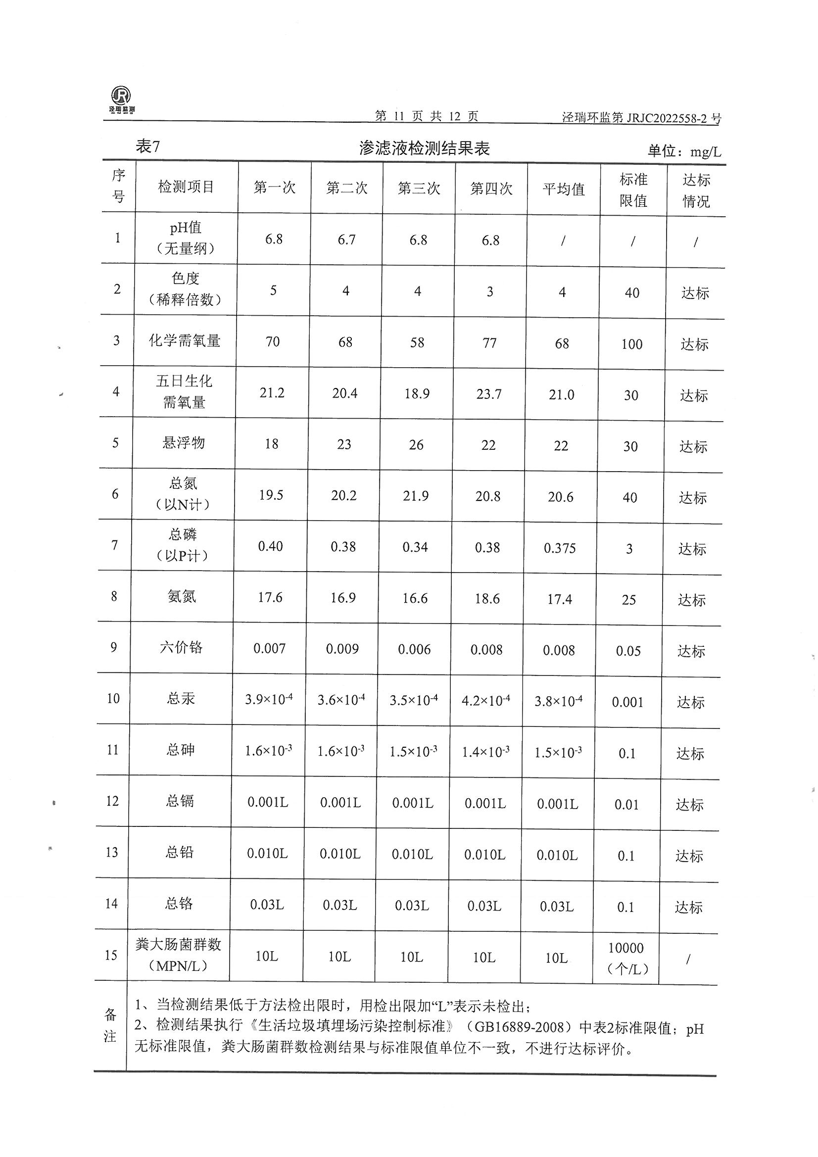
崇信县城区生活垃圾填埋场2022年11月份检测报告 发文日期:2022-12-08 17:43 来源:崇信县人民政府 作者:陈腾 编辑:陈腾 扫一扫在手机打开当前页 上一篇: 崇信县城区生活垃圾填埋场2022年12月份检测报告 下一篇: 崇信县城区生活垃圾填埋场2022年10月份检测报告