2013年
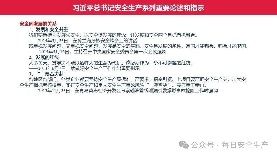
1、人命关天,发展决不能以牺牲人的生命为代价。这必须作为一条不可逾越的红线。要始终把人民生命安全放在首位,以对党和人民高度负责的精神,完善制度、强化责任、加强管理、严格监管,把安全生产责任制落到实处,切实防范重特大安全生产事故的发生。
——2013年6 月 6 日,习近平总书记针对近期全国多地接连发生多起重特大安全生产事故作出重要指示
2、各级党委和政府要增强责任意识,落实安全生产负责制,要落实行业主管部门直接监管、安全监管部门综合监管、地方政府属地监管,坚持管行业必须管安全、管业务必须管安全、管生产经营必须管安全,而且要党政同责、一岗双责,齐抓共管。该担责任的时候不负责任,就会影响党和政府的威信。
3、当领导干部就是要有担当意
识,我为什么经常讲底线思维?就是要有充分准备,要有戒惧之心,要有忧患意识,有的事万一发生了会怎么样,然后对万一要有所防范。
4、当干部不要当的那么潇洒,要经常临事而惧,这是一种负责任的态度,要经常有睡不着觉、半夜惊醒的情况。当官当的太潇洒,准要出事。要跟干部们讲清楚,当干部要履责,责任重于泰山,当干部有风险,不要幻想当“太平官”。
5、要严格事故调查、严肃责任追
究。要审时度势、宽严有度,解决失之以软、失之以宽的问题。对责任单位和责任人要打到痛处,让他们真正痛定思痛、痛改前非,有效防止悲剧重演。造成这么大损失,如果责任人照样拿高薪、拿高额奖金还分红,那是不合理的。
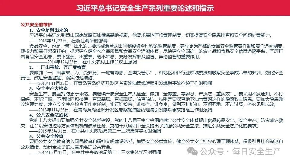
6、要抓好安全生产大检查。按照“全覆盖、零容忍、严执法、重实效”的要求进行排查,整治隐患、堵塞漏洞、强化措施。要经常进行安全生产大检查,还要摸索检查工作的规律。多长时间搞一次全国性的、全方位的大检查,什么时候在不同行业搞一次这样的大检查?不要等出了一大堆事再搞,要防患于未然,把问题解决在萌芽状态。
——2013年7月18日,习近平总书记在中央政治局第28次常委会议上的讲话
7、山东省和有关部门、企业组织力量排除险情,千方百计搜救失踪、受伤人员,并查明事故原因,总结事故教训,落实安全生产责任,强化安全生产措施,坚决杜绝此类事故。请国务院立即派出领导前往指导抢险搜救工作。
——2013 年11月22 日,习近平总书记对山东青岛黄岛经济开发区中石化黄潍输油管线泄漏引发重大爆燃事故作出重要指示
8、安全生产必须警钟长鸣、常抓不懈,丝毫放松不得,否则就会给国家和人民带来不可挽回的损失。
9、必须建立健全安全生产责任体系。强化企业主体责任,深化安全生产大检查,认真吸取教训,注重举一反三,全面加强安全生产工作。
10、各级党委和政府、各级领导干部要牢固树立安全发展理念,始终把人民群众生命安全放在第一位。各地区各部门、各类企业都要坚持安全生产高标准、严要求,招商引资、上项目要严把安全生产关,加大安全生产指标考核权重,实行安全生产和重大安全生产事故风险“一票否决”。
11、责任重于泰山。要抓紧建立健全安全生产责任体系,党政一把手必须亲力亲为、亲自动手抓。要把安全责任落实到岗位、落实到人头,坚持管行业必须管安全、管业务必须管安全,加强督促检查、严格考核奖惩,全面推进安全生产工作。
12、所有企业都必须认真履行安全生产主体责任,做到安全投入到位、安全培训到位、基础管理到位、应急救援到位,确保安全生产。中央企业要带好头做表率。各级政府要落实属地管理责任,依法依规、严管严抓。
13、安全生产要坚持防患于未然。要继续开展安全生产大检查,做到“全覆盖、零容忍、严执法、重实效”。要采用“四不两直”,不发通知、不打招呼、不听汇报、不用陪同和接待,直奔基层、直插现场,暗查暗访,特别是要深查地下油气管网这样的隐蔽致灾隐患。
14、要加大隐患整改治理力度,把问题解决在基层,把隐患消灭在萌芽状态。要建立安全生产检查工作责任制,实行谁检查、谁签字、谁负责,做到不打折扣、不留死角、不走过场,务必见到成效。
15、要做到“一厂出事故、万厂受教育,一地有隐患、全国受警示”。各地区和各行业领域要深刻吸取安全事故带来的教训,强化安全责任,改进安全监管,落实防范措施。
16、岁末年初历来是事故高发期。希望大家以对党和人民高度负责的态度,牢牢绷紧安全生产这根弦,把工作抓实抓细抓好,坚决遏制重特大事故,促进全国安全生产形势持续稳定好转。
——2013年11月24日,习近平总书记到青岛指导黄岛经济技术开发区中石化输油管道事故抢险工作时的讲话
2014 年
17、外交部和我有关驻外使领馆加强与所在国有关部门的联系,密切关注搜救进展情况,全力做好应急处置和中国公民善后工作。交通运输部、民航局等有关部门要立即启动应急机制,积极配合做好相关工作,并进一步加强民用航空领域的安全检查,确保民用航空运行绝对安全。
——2014年3月8日,习近平总书记对马航事件作出重要指示
18、江苏省和有关方面全力做好伤员救治,做好遇难者亲属的安抚工作;查明事故原因,追究责任人责任,汲取血的教训,强化安全生产责任制。正值盛夏,要切实消除各种易燃易爆隐患,切实保障人民群众生命财产安全。
——2014年8月2日,习近平对江苏昆山“8•2”爆炸事故作出重要指示
19、上海市要全力以赴救治伤员,做好各项善后工作,抓紧调查事件原因,深刻汲取教训。春节、元宵节将至,不少地方都有一些群众聚集娱乐活动,各地一定要把人民群众生命财产安全放在第一位,精心组织安排,确保安全措施到位,坚决避免类似事件发生。
——2014年12月31日,习近平总书记对上海市黄浦区外滩拥挤踩踏事件作出重要批示
2015 年
20、河南省和有关部门要全力救治受伤人员,妥善做好遇难者善后和家属安抚工作,并查明事故原因,依法追究事故责任。各地区和有关部门要牢牢绷紧安全管理这根弦,采取有力措施,认真排查隐患,防微杜渐,全面落实安全管理措施,坚决防范和遏制各类安全事故发生,确保人民群众生命财产安全。
——2015年5月25日,习近平总书记对河南平顶山市鲁山县康乐园老年公寓发生火灾作出重要指示
21、公共安全连着千家万户,确保公共安全事关人民群众生命财产安全,事关改革发展稳定大局。要牢固树立安全发展理念,自觉把维护公共安全放在维护最广大人民根本利益中来认识,扎实做好公共安全工作,努力为人民安居乐业、社会安定有序、国家长治久安编织全方位、立体化公共安全网。
22、维护公共安全,要坚持问题导向,从人民群众反映最强烈的问题入手,高度重视并切实解决公共安全面临的一些突出矛盾和问题,着力补齐短板、堵塞漏洞、消除隐患,着力抓重点、抓关键、抓薄弱环节,不断提高公共安全水平。
23、要切实增强抵御和应对自然灾害能力,坚持以防为主、防抗救相结合的方针,坚持常态减灾和非常态救灾相统一,全面提高全社会抵御自然灾害的综合防范能力。
24、要切实抓好安全生产,坚持以人为本、生命至上,全面抓好安全生产责任制和管理、防范、监督、检查、奖惩措施的落实,细化落实各级党委和政府的领导责任、相关部门的监管责任、企业的主体责任,深化开展专项整治,切实消除隐患。
25、维护公共安全,必须从建立健全长效机制入手,推进思路理念、方法手段、体制机制创新,加快健全公共安全体系。各级党委和政府要切实承担起“促一方发展、保一方平安”的政治责任,明确并严格落实责任制,落实责任追究。
——2015年5月29日,习近平总书记在中共中央政治局就健全公共安全体系进行第二十三次集体学习时的讲话
26、国务院即派工作组赶赴现场指导搜救工作,湖北省、重庆市及有关方面组织足够力量全力开展搜救,并妥善做好相关善后工作。同时,要深刻吸取教训,强化维护公共安全的措施,确保人民生命安全。
——2015年6月1日,习近平总书记对重庆东方轮船公司所属旅游客船“东方之星”事故作出重要批示
27、各有关方面要以对人民生命安全高度负责的态度,动员一切可以动员的力量,采取一切可以采取的措施,争分夺秒抓好各项工作。要继续做好人员搜救和伤员的救治,要坚持把救人放在第一位。要深入细致地做好善后工作。
28、要严肃认真开展事件原因调查,要组织各方面专家深入调查分析,坚持以事实为依据,不放过一丝疑点,彻底查明事件的原因。
29、要加强新闻宣传和舆论工作,要按照及时准确公开透明的原则发布信息,主动发布权威信息回应社会关切。
30、要加强对事件处置工作的组织领导,要加强统筹协调,协助地方解决事件的救援和处置工作中的困难和问题,各有关地区和军地有关部门要加强配合,形成合力,确保做好事件救援和处置各项工作。
——2015年6月4日,习近平总书记在中共中央政治局常务委员会会议上的重要讲话
31、要高度重视公共安全工作,牢记公共安全是最基本的民生的道理,着力堵塞漏洞、消除隐患,着力抓重点、抓关键、抓薄弱环节,不断提高公共安全水平。
——2015年6月18日,习近平总书记在贵州调研时的讲话
32、全力组织搜救人员,尽最大努力减少人员伤亡,防范次生灾害发生,做好失踪人员亲属和受灾人员的安抚安置工作。
——2015年8月12日,习近平总书记对陕西五洲矿业有限公司山阳分公司山体滑坡作出重要指示
33、天津市要组织强有力力量,全力救治伤员,搜救失踪人员;尽快控制消除火情,查明事故原因,严肃查处事故责任人;做好遇难人员亲属和伤者安抚工作,维护好社会治安,稳定社会情绪;注意科学施救,切实保护救援人员安全。
34、各地要汲取此次事故的沉痛教训,坚持人民利益至上,认真进行安全隐患排查,全面加强危险品管理,切实搞好安全生产,确保人民生命财产安全。
——2015年8月12 日,习近平总书记对天津滨海新区开发区瑞海公司危险品仓库发生爆炸作出重要指示
35、确保安全生产、维护社会安定、保障人民群众安居乐业是各级党委和政府必须承担好的重要责任。
36、各级党委和政府要牢固树立安全发展理念,坚持人民利益至上,始终把安全生产放在首要位置,切实维护人民群众生命财产安全。要坚决落实安全生产责任制,切实做到党政同责、一岗双责、失职追责。要健全预警应急机制,加大安全监管执法力度,深入排查和有效化解各类安全生产风险,提高安全生产保障水平,努力推动安全生产形势实现根本好转。
37、各生产单位要强化安全生产第一意识,落实安全生产主体责任,加强安全生产基础能力建设,坚决遏制重特大安全生产事故发生。
——2015年8月15日,习近平总书记就切实做好安全生产工作作出重要指示
38、我们必须把防风险摆在突出位置,“图之于未萌,虑之于未有”,力争不出现重大风险或在出现重大风险时扛得住、过得去。
39、对可能发生的各种风险,各级党委和政府要增强责任感和自觉性,把自己职责范围内的风险防控好,不能把防风险的责任都推给上面,也不能把防风险的责任都留给后面,更不能在工作中不负责任地制造风险。
40、要加强对各种风险源的调查研判,提高动态监测、实时预警能力,推进风险防控工作科学化、精细化,对各种可能的风险及其原因都要心中有数、对症下药、综合施策,出手及时有力,力争把风险化解在源头,不让小风险演化为大风险,不让个别风险演化为综合风险,不让局部风险演化为区域性或系统性风险,不让经济风险演化为社会政治风险,不让国际风险演化为国内风险。
——2015年10月29日,习近平总书记在党的十八届五中全会第二次全体会议上发表讲话
41、广东省、深圳市要迅速组织力量开展抢险救援,第一时间抢救被困人员,尽最大努力减少人员伤亡,做好伤员救治、伤亡人员家属安抚等善后工作。要注意科学施救,防止发生次生灾害。中央有关部门指导地方加强各类灾害和安全生产隐患排查,制定预案,加强预警及应急处置等工作,确保人民群众生命财产安全。
——2015年12月20日,习近平总书记对深圳市光明新区红坳渣土受纳场发生滑坡事故作出重要指示
42、必须坚定不移保障安全发展,狠抓安全生产责任落实。要强化“党政同责、一岗双责、失职追责”,追责不要姑息迁就。一个领导干部失职追责,撤了职,看来可惜,但我们更要珍惜的是不幸遇难的几十条、几百条活生生的生命!必须抓好问责,坚持以人为本、以民为本,决不能草菅人命。
——2015年12月24日,习近平总书记在十八届中央政治局常委会第127次会议上的讲话
2016 年
43、血的教训警示我们,公共安全绝非小事,必须坚持安全发展,扎实落实安全生产责任制,堵塞各类安全漏洞,坚决遏制重特大事故频发势头,确保人民生命财产安全。
44、重特大突发事件,不论是自然灾害还是责任事故,其中都不同程度存在主体责任不落实、隐患排查治理不彻底、法规标准不健全、安全监管执法不严格、监管体制机制不完善、安全基础薄弱、应急救援能力不强等问题。
45、必须坚定不移保障安全发展,狠抓安全生产责任制落实。要强化“党政同责、一岗双责、失职追责”,坚持以人为本、以民为本。
46、必须深化改革创新,加强和改进安全监管工作,强化开发区、工业园区、港区等功能区安全监管,举一反三,在标准制定、体制机制上认真考虑如何改革和完善。
47、必须强化依法治理,用法治思维和法治手段解决安全生产问题,加快安全生产相关法律法规制定修订,加强安全生产监管执法,强化基层监管力量,着力提高安全生产法治化水平。
48、必须坚决遏制重特大事故频发势头,对易发重特大事故的行业领域采取风险分级管控、隐患排查治理双重预防性工作机制,推动安全生产关口前移,加强应急救援工作,最大限度减少人员伤亡和财产损失。
49、必须加强基础建设,提升安全保障能力,针对城市建设、危旧房屋、玻璃幕墙、渣土堆场、尾矿库、燃气管线、地下管廊等重点隐患和煤矿、非煤矿山、危化品、烟花爆竹、交通运输等重点行业以及游乐、“跨年夜”等大型群众性活动,坚决做好安全防范,特别是要严防踩踏事故发生。
——2016年1月,习近平总书记在中央政治局常委会会议上发表重要讲话
50、安全生产是民生大事,一丝一毫不能放松,要以对人民极端负责的精神抓好安全生产工作,站在人民群众的角度想问题,把重大风险隐患当成事故对待,守土有责,敢于担当,完善体制,严格监管,让人民群众安心放心。
51、要把遏制重特大事故作为安全生产整体工作的“牛鼻子”来抓,在煤矿、危化品、道路运输等方面抓紧规划实施一批生命防护工程,积极研发应用一批先进安防技术,切实提高安全发展水平。
52、要完善各类开发区、工业园区、港区、风景区等功能区安全监管体制,严格落实安全管理措施。要完善安全生产许可制度,严把安全准入关。
53、要加强城市运行管理,增强安全风险意识,加强源头治理。要加强城乡安全风险辨识,全面开展城市风险点、危险源普查,防止认不清、想不到、管不到等问题的发生。
——2016年7月,习近平总书记在中央政治局常委会会议上对加强安全生产和汛期安全防范工作作出重要指示
54、要改革安全生产应急救援体制,提高组织协调能力和现场救援实效。
——2016年7月14 日,习近平总书记在十八届中央政治局常委会第150次会议上的讲话
55、要立足防大汛、抗大洪、抢大险,做好抗击特大洪水准备,防止麻痹思想和侥幸心理,力争最大程度减少损失。
56、切实落实防汛抗洪责任制。责任重于泰山。各级党委和政府要敢于担当,加强领导,狠抓落实。各有关地区、部门和单位要树立全国一盘棋思想,强化责任,形成合力,统筹好上下游、左右岸、干支流防汛,加强薄弱环节防范。要统筹做好抢险队伍、群众转移安置、物料等组织落实工作。对工作失职造成重大人员伤亡和财产损失的要依法追责。
57、科学精准预测预报。要密切监视天气变化,加强雨情水情监测预报预警,加强汛情、灾情分析研判,强化应急值守和会商分析,提前发布预警信息,及时启动应急响应,把握防汛抗洪主动权。要落实好群测群防机制和措施。要精准开展洪水调度,最大限度发挥水利工程防灾减灾效益。
58、突出防御重点。要确保大江大河重要堤防、大中型水库、重要基础设施的防洪安全,努力减轻中小河流、山洪灾害、城市内涝和台风灾害损失。要针对江河圩堤洪水浸泡时间长、险情增加的情况,落实防汛巡查制度,加大查险排险力度。要加强薄弱地段、险工险段的重点防守,坚决避免大江大河发生溃口性重大险情。要全力做好南水北调、西气东输、重要铁路等重大设施防汛抢险相关工作。
59、全力保障人员安全。要及时组织危险区域人员转移,抓紧转移可能运用的蓄滞洪区、低洼危险地区、可能淹没区内人员,做好人员避险安置工作,特别是要落实好孤寡老人、留守儿童转移避险措施。山洪、泥石流灾害已成为严重威胁群众生命财产安全的灾害形态,要加强应急值守,采取巡查、巡测等多种手段,落实基层岗位责任,严密防范山洪、滑坡、泥石流等次生灾害。要强化对工矿企业、旅游景区、农家乐等人员聚集区的防汛安全管理,提前转移受威胁群众。要真诚关心和妥善安置受灾群众,保障他们的基本生活。
60、强化军民联防联动机制。要组织受灾地区广大干部群众积极参加防汛抗洪抢险救灾,筑牢防灾救灾的铜墙铁壁。要充分发挥人民解放军和武警部队在防汛抗洪抢险救灾中的突击队作用。人民解放军和武警部队要加强同地方的协调配合,有关地方和部门要为人民解放军和武警部队参加抗洪抢险救灾提供保障。
61、抓紧谋划灾后水利建设。要认真总结近年来防汛抗洪抢险救灾中暴露出的突出薄弱环节,加快城市地下管廊和小型水利工程建设,提升防汛抗洪和减灾救灾能力。要尽快恢复水毁工程,做好恢复生产和恢复重建的规划安排和工作准备。
62、各级领导干部特别是主要领导干部要靠前指挥,各有关地方、部门和单位要各司其职,从防汛责任落实、监测预报预警、避险撤离转移、防洪工程调度、山洪灾害防御、城市防洪排涝、险情巡查抢护、部门协调配合等方面强化防汛抗洪工作。各级党组织要充分发挥坚强领导作用,各级干部要充分发挥模范带头作用,广大共产党员要充分发挥先锋模范作用,在同重大自然灾害的斗争中经受住考验。
63、要加强对防汛抗洪抢险救灾的宣传报道,向全社会广泛宣传第一线涌现出来的英雄模范和先进典型,对表现突出的集体和个人要予以表彰和嘉奖,弘扬正能量,激励广大干部群众把各项工作做好,确保经济社会发展良好势头,确保社会大局稳定。
——2016年7月20日,习近平总书记在东西部扶贫协作座谈会上专门就做好防汛抗洪抢险救灾工作发表重要讲话
64、同自然灾害抗争是人类生存发展的永恒课题。要更加自觉地处理好人和自然的关系,正确处理防灾减灾救灾和经济社会发展的关系,不断从抵御各种自然灾害的实践中总结经验,落实责任、完善体系、整合资源、统筹力量,提高全民防灾抗灾意识,全面提高国家综合防灾减灾救灾能力。
65、要总结经验,进一步增强忧患意识、责任意识,坚持以防为主、防抗救相结合,坚持常态减灾和非常态救灾相统一,努力实现从注重灾后救助向注重灾前预防转变,从应对单一灾种向综合减灾转变,从减少灾害损失向减轻灾害风险转变,全面提升全社会抵御自然灾害的综合防范能力。
66、防灾减灾救灾事关人民生命财产安全,事关社会和谐稳定,是衡量执政党领导力、检验政府执行力、评判国家动员力、体现民族凝聚力的一个重要方面。
67、当前和今后一个时期,要着力从加强组织领导、健全体制、完善法律法规、推进重大防灾减灾工程建设、加强灾害监测预警和风险防范能力建设、提高城市建筑和基础设施抗灾能力、提高农村住房设防水平和抗灾能力、加大灾害管理培训力度、建立防灾减灾救灾宣传教育长效机制、引导社会力量有序参与等方面进行努力。
68、要把防汛抗洪救灾工作作为重大任务,把确保人民群众生命安全放在首位,绷紧防大汛、抗大洪、抢大险、救大灾这根弦,进一步强化措施、落实责任。
69、要加强雨情水情监测预报预警,及时发布预警信息,及时启动应急响应,坚持军民联防联动,全力保障人员安全,保证大中型水库运行安全。
70、要加强灾区群众工作,妥善安置受灾群众,保障他们的基本生活,做好灾区卫生防疫。要做好失踪失联人员搜救,加强受伤人员救治,妥善处置死亡人员善后事宜。要做好恢复重建规划安排和工作准备,组织群众开展生产自救,针对薄弱环节健全增强防汛抗洪能力的具体措施。
——2016年7月28日,习近平总书记在河北唐山市调研考察时发表重要讲话
71、要牢固树立安全发展理念,健全公共安全体系,努力减少公共安全事件对人民生命健康的威胁。
——2016年8月19日,习近平总书记在全国卫生与健康大会上的讲话
72、推进安全生产领域改革发展,关键是要作出制度性安排,依靠严密的责任体系、严格的法治措施、有效的体制机制、有力的基础保障和完善的系统治理,解决好安全生产领域的突出问题,确保人民群众生命财产安全。
73、推进防灾减灾救灾体制机制改革,必须牢固树立灾害风险管理和综合减灾理念,坚持以防为主、防抗救相结合,坚持常态减灾和非常态救灾相统一,努力实现从注重灾后救助向注重灾前预防转变,从减少灾害损失向减轻灾害风险转变,从应对单一灾种向综合减灾转变。
74、要强化灾害风险防范措施,加强灾害风险隐患排查和治理,健全统筹协调体制,落实责任、完善体系、整合资源、统筹力量,全面提高国家综合防灾减灾救灾能力。
——2016年10月11日,习近平总书记在中央全面深化改革领导小组第二十八次会议上的讲话
75、安全生产事关人民福祉,事关经济社会发展大局。党的十八大以来,安全监管监察部门广大干部职工贯彻安全发展理念,甘于奉献、扎实工作,为预防生产安全事故作出了重要贡献。
76、各级安全监管监察部门要牢固树立发展决不能以牺牲安全为代价的红线意识,以防范和遏制重特大事故为重点,坚持标本兼治、综合治理、系统建设,统筹推进安全生产领域改革发展。
77、各级党委和政府要认真贯彻落实党中央关于加快安全生产领域改革发展的工作部署,坚持党政同责、一岗双责、齐抓共管、失职追责,严格落实安全生产责任制,完善安全监管体制,强化依法治理,不断提高全社会安全生产水平,更好维护广大人民群众生命财产安全。
——2016年10月31日,习近平对全国安全生产监管监察系统表彰大会作出重要指示
78、近期一些地方接连发生安全生产事故,国务院要组织各地区各部门举一反三,全面彻底排查各类隐患,狠抓安全生产责任落实,切实堵塞安全漏洞,确保人民群众生命和财产安全。
——2016年11月 24 日,习近平总书记对江西丰城发电厂特别重大事故作出重要指示
2017 年
79、树立安全发展理念,弘扬生命至上、安全第一的思想,健全公共安全体系,完善安全生产责任制,坚决遏制重特大安全事故,提升防灾减灾救灾能力。
——2017年10月18日,习近平总书记在党的十九大报告中强调
2018 年
80、实行地方党政领导干部安全生产责任制,要坚持党政同责、一岗双责、齐抓共管、失职追责,牢固树立发展决不能以牺牲安全为代价的红线意识,明确地方党政领导干部主要安全生产职责,综合运用巡查督查、考核考察、激励惩戒等措施,强化地方各级党政领导干部“促一方发展、保一方平安”的政治责任。
——2018年1月23日,习近平总书记在中央全面深化改革领导小组第二次会议的重要讲话
81、近期,各类安全事故频繁发生,必须引起高度重视。“五一”假期即将来临,外出旅游人数较多,各地区和有关部门要绷紧防范安全风险这根弦,切实落实安全工作责任制,深入排查安全隐患,加强防范工作,完善应急措施,确保人民群众生命财产安全。
——2018年4 月23日,习近平对中国游客在朝鲜发生重大交通事故作出重要指示
82、加强自然灾害防治关系国计民生,要建立高效科学的自然灾害防治体系,提高全社会自然灾害防治能力,为保护人民群众生命财产安全和国家安全提供有力保障。
83、提高自然灾害防治能力,要全面贯彻习近平新时代中国特色社会主义思想和党的十九大精神,牢固树立“四个意识”,紧紧围绕统筹推进“五位一体”总体布局和协调推进“四个全面”战略布局,坚持以人民为中心的发展思想,坚持以防为主、防抗救相结合,坚持常态救灾和非常态救灾相统一,强化综合减灾、统筹抵御各种自然灾害。要坚持党的领导,形成各方齐抓共管、协同配合的自然灾害防治格局;坚持以人为本,切实保护人民群众生命财产安全;坚持生态优先,建立人与自然和谐相处的关系;坚持预防为主,努力把自然灾害风险和损失降至最低;坚持改革创新,推进自然灾害防治体系和防治能力现代化;坚持国际合作,协力推动自然灾害防治。
——2018年10月10日下午,习近平总书记在主持召开中央财经委员会第三次会议研究提高我国自然灾害防治能力和川藏铁路规划建设问题时的讲话
84、国家消防救援队伍要对党忠诚、纪律严明、赴汤蹈火、竭诚为民,在人民群众最需要的时候冲锋在前,救民于水火,助民于危难,给人民以力量,为维护人民群众生命财产安全而英勇奋斗。
——2018年11月9日,习近平总书记向国家综合性消防救援队伍授旗并致训词
2019 年
85、维护社会大局稳定,要切实落实保安全、护稳定各项措施,下大气力解决好人民群众切身利益问题,全面做好就业、教育、社会保障、医药卫生、食品安全、安全生产、社会治安、住房市场调控等各方面工作,不断增加人民群众获得感、幸福感、安全感。
——2019年1月21日,习近平在省部级主要领导干部坚持底线思维着力防范化解重大风险专题研讨班开班式上发表重要讲话
86、近期一些地方接连发生重大安全事故,各地和有关部门要深刻吸取教训,加强安全隐患排查,严格落实安全生产责任制,坚决防范重特大事故发生,确保人民群众生命和财产安全。
——2019年3月22日,习近平对江苏响水天嘉宜化工有限公司“3•21”爆炸事故作出重要指示
87、全力搜救被困人员,做好伤员救治、受灾群众安置、遇难者家属安抚等善后工作。要注意科学施救,做好险情监测,防范次生灾害。
88、今年汛期以来,一些地方降雨量大,防汛形势严峻,自然灾害隐患较多,各地区各有关部门要本着对人民极端负责的精神,积极组织力量,认真排查险情隐患,加强预报预警,强化灾害防范,切实落实工作责任,保护好人民群众生命和财产安全。
——2019年7月23日,习近平总书记对贵州六盘水市水城县鸡场镇坪地村岔沟组发生一起特大山体滑坡灾害作出重要指示
89、应急管理是国家治理体系和治理能力的重要组成部分,承担防范化解重大安全风险、及时应对处置各类灾害事故的重要职责,担负保护人民群众生命财产安全和维护社会稳定的重要使命。
90、新中国成立后,党和国家始终高度重视应急管理工作,我国应急管理体系不断调整和完善,应对自然灾害和生产事故灾害能力不断提高,成功应对了一次又一次重大突发事件,有效化解了一个又一个重大安全风险,创造了许多抢险救灾、应急管理的奇迹,我国应急管理体制机制在实践中充分展现出自己的特色和优势。
91、我国是世界上自然灾害最为严重的国家之一,灾害种类多,分布地域广,发生频率高,造成损失重,这是一个基本国情。同时,我国各类事故隐患和安全风险交织叠加、易发多发,影响公共安全的因素日益增多。
92、加强应急管理体系和能力建设,既是一项紧迫任务,又是一项长期任务。要健全风险防范化解机制,坚持从源头上防范化解重大安全风险,真正把问题解决在萌芽之时、成灾之前。
93、要加强风险评估和监测预警,加强对危化品、矿山、道路交通、消防等重点行业领域的安全风险排查,提升多灾种和灾害链综合监测、风险早期识别和预报预警能力。
94、要加强应急预案管理,健全应急预案体系,落实各环节责任和措施。要实施精准治理,预警发布要精准,抢险救援要精准,恢复重建要精准,监管执法要精准。
95、要坚持依法管理,运用法治思维和法治方式提高应急管理的法治化、规范化水平,系统梳理和修订应急管理相关法律法规,抓紧研究制定应急管理、自然灾害防治、应急救援组织、国家消防救援人员、危险化学品安全等方面的法律法规,加强安全生产监管执法工作。
96、要坚持群众观点和群众路线,坚持社会共治,完善公民安全教育体系,推动安全宣传进企业、进农村、进社区、进学校、进家庭,加强公益宣传,普及安全知识,培育安全文化,开展常态化应急疏散演练,支持引导社区居民开展风险隐患排查和治理,积极推进安全风险网格化管理,筑牢防灾减灾救灾的人民防线。
97、要加强应急救援队伍建设,建设一支专常兼备、反应灵敏、作风过硬、本领高强的应急救援队伍。要强化应急救援队伍战斗力建设,抓紧补短板、强弱项,提高各类灾害事故救援能力。
98、要坚持少而精的原则,打造尖刀和拳头力量,按照就近调配、快速行动、有序救援的原则建设区域应急救援中心。
99、要加强航空应急救援能力建设,完善应急救援空域保障机制,发挥高铁优势构建力量快速输送系统。
100、要强化应急管理装备技术支撑,优化整合各类科技资源,推进应急管理科技自主创新,依靠科技提高应急管理的科学化、专业化、智能化、精细化水平。
101、要适应科技信息化发展大势,以信息化推进应急管理现代化,提高监测预警能力、监管执法能力、辅助指挥决策能力、救援实战能力和社会动员能力。
102、各级党委和政府要切实担负起“促一方发展、保一方平安”的政治责任,严格落实责任制。要建立健全重大自然灾害和安全事故调查评估制度,对玩忽职守造成损失或重大社会影响的,依纪依法追究当事方的责任。
103、要发挥好应急管理部门的综合优势和各相关部门的专业优势,根据职责分工承担各自责任,衔接好“防”和“救”的责任链条,确保责任链条无缝对接,形成整体合力。
104、应急管理部门全年365天、每天24小时都应急值守,随时可能面对极端情况和生死考验。应急救援队伍全体指战员要做到对党忠诚、纪律严明、赴汤蹈火、竭诚为民,成为党和人民信得过的力量。
105、应急管理具有高负荷、高压力、高风险的特点,应急救援队伍奉献很多、牺牲很大,各方面要关心支持这支队伍,提升职业荣誉感和吸引力。
——2019年11月29日,习近平总书记在中共中央政治局就我国应急管理体系和能力建设进行第十九次集体学习时发表重要讲话
2020 年
106、要健全统一的应急物资保障体系,把应急物资保障作为国家应急管理体系建设的重要内容,按照集中管理、统一调拨、平时服务、灾时应急、采储结合、节约高效的原则,尽快健全相关工作机制和应急预案。要优化重要应急物资产能保障和区域布局,做到关键时刻调得出、用得上。
——2020年2月14日,习近平总书记主持召开中央全面深化改革委员会第十二次会议时的讲话
107、各级党委和政府及有关部门要在统筹好疫情防控和复工复产的同时,抓实安全风险防范各项工作,坚决克服麻痹思想,深入排查火灾、泥石流、安全生产等各类隐患,压实各方责任,坚决遏制事故灾难多发势头,全力保障人民群众生命和财产安全。
——2020年3月30日,习近平总书记对四川西昌市经久乡森林火灾作出重要指示
108、生命重于泰山。各级党委和政府务必把安全生产摆到重要位置,树牢安全发展理念,绝不能只重发展不顾安全,更不能将其视作无关痛痒的事,搞形式主义、官僚主义。要针对安全生产事故主要特点和突出问题,层层压实责任,狠抓整改落实,强化风险防控,从根本上消除事故隐患,有效遏制重特大事故发生。
——2020年4月10日新华社发布习近平总书记近期就安全生产作出的重要指示
109、各地区和有关部门要坚持人民至上、生命至上,统筹做好疫情防控和防汛救灾工作,坚决落实责任制,坚持预防预备和应急处突相结合,加强汛情监测,及时排查风险隐患,有力组织抢险救灾,妥善安置受灾群众,维护好生产生活秩序,切实把确保人民生命安全放在第一位落到实处。
——2020年6月28日,习近平总书记对防汛救灾工作作出重要指示
110、各级党委和政府要压实责任、勇于担当,各级领导干部要深入一线、靠前指挥,组织广大干部群众,采取更加有力有效的措施,切实做好监测预警、堤库排查、应急处置、受灾群众安置等各项工作,全力抢险救援,尽最大努力保障人民群众生命财产安全。各地区各有关部门要在抓好防汛救灾各项工作的同时,精心谋划灾后重建,尽快恢复生产生活秩序。要认真做好受灾困难群众帮扶救助,防止因灾致贫返贫。
——2020年7月12日,习近平总书记对进一步做好防汛救灾工作作出重要指示
111、防汛救灾关系人民生命财产安全,关系粮食安全、经济安全、社会安全、国家安全。要始终把保障人民生命财产安全放在第一位,采取更加有力措施,切实做好防汛救灾各项工作。加强组织领导和责任落实,坚持预防预备和应急处突相结合,加强统筹协调,强化协同配合,抓实抓细防汛救灾各项措施。要做好预案准备、队伍准备、物资准备、蓄滞洪区运用准备,宁可备而不用,不可用时无备。
112、各级党委和政府要全面落实防汛救灾主体责任,加强领导,守土尽责,切实把保障人民生命财产安全放到第一位。要发挥防灾减灾救灾体制改革优势,各有关方面要加强统筹协调,发挥各自专业优势,形成省市间、部门间、军地间、上下游、左右岸通力协作的防汛救灾格局。要把责任落到防汛救灾全过程、各层级,到岗到人,落实汛期工程巡查防守责任制。各级领导干部要深入一线、靠前指挥、现场督查,在防汛救灾第一线体现责任担当,组织广大干部群众众志成城、顽强奋斗。
113、要精准预警严密防范,及时准确对雨情、水情等气象数据进行滚动预报,加强对次生灾害预报,特别要提高局部强降雨、台风、山洪、泥石流等预测预报水平,预警信息发布要到村到户到人。
114、要全力抢险救援救灾,对各类抢险救援力量,要统一调度、提前预置、快速出动、高效救援,努力将各类损失降到最低。
115、要精心谋划灾后恢复重建,及时下拨救灾资金,调运救灾物资,尽快恢复灾区生产生活秩序,及时抢修水电、交通、通信等基础设施,组织带领受灾群众恢复生产、重建家园。
116、要全面提高灾害防御能力,坚持以防为主、防抗救相结合,把重大工程建设、重要基础设施补短板、城市内涝治理、加强防灾备灾体系和能力建设等纳入“十四五”规划中统筹考虑。
117、各级党委和政府要担负起促一方发展、保一方平安的政治责任,基层党组织和广大党员、干部要充分发挥战斗堡垒作用和先锋模范作用,主动担当、敢打头阵,紧紧依靠人民群众,把党的政治优势、组织优势、密切联系群众优势转化为防汛救灾的强大政治优势,让党旗在防汛救灾第一线高高飘扬。
——2020年7月17日,习近平总书记在中央政治局常务委员会上强调
118、坚持稳中求进工作总基调,坚持新发展理念,统筹发展和安全,珍惜发展好局面,巩固发展好势头,加快形成以国内大循环为主体、国内国际双循环相互促进的新发展格局。
——2020年9月16日至18日,习近平总书记在湖南考察时的讲话
119、年轻干部要提高应急处突能力。预判风险是防范风险的前提,把握风险走向是谋求战略主动的关键。要增强风险意识,下好先手棋、打好主动仗,做好随时应对各种风险挑战的准备。要努力成为所在工作领域的行家里手,不断提高应急处突的见识和胆识,对可能发生的各种风险挑战,要做到心中有数、分类施策、精准拆弹,有效掌控局势、化解危机。要紧密结合应对风险实践,查找工作和体制机制上的漏洞,及时予以完善。
——2020年10月10日,习近平总书记在中央党校(国家行政学院)中青年干部培训班开班式上发表重要讲话
2021 年
120、要毫不放松抓好常态化疫情防控,有效遏制重特大安全生产事故,推动扫黑除恶常态化,深入政法队伍教育整顿,保持社会大局和谐稳定。
——2021年6月7日至9日,习近平总书记在青海考察期间的讲话
121、近期全国多地发生生产安全事故、校园安全事件,各地区和有关部门要举一反三、压实责任,增强政治敏锐性,全面排查各类安全隐患,防范重大突发事件发生,切实保障人民群众生命和财产安全,维护社会大局稳定,为建党百年营造良好氛围。
——2021年6月14日,习近平总书记对湖北十堰市张湾区艳湖社区集贸市场燃气爆炸事故作出的重要指示
122、当前已进入防汛关键期,各级领导干部要始终把保障人民群众生命财产安全放在第一位,身先士卒、靠前指挥,迅速组织力量防汛救灾,妥善安置受灾群众,严防次生灾害,最大限度减少人员伤亡和财产损失。各地区各有关部门要在做好防汛救灾工作的同时,尽快恢复生产生活秩序,扎实做好受灾群众帮扶救助和卫生防疫工作,防止因灾返贫和“大灾之后有大疫”。
——2021年7月21日,针对河南等地持续遭遇强降雨,郑州等城市发生严重内涝,习近平总书记对防汛救灾工作作出重要指示
2022 年
123、惊悉东航MU5735航班失事,要立即启动应急机制,全力组织搜救,妥善处置善后。国务院委派领导同志靠前协调处理,尽快查明事故原因,举一反三,加强民用航空领域安全隐患排查,狠抓责任落实,确保航空运行绝对安全,确保人民生命绝对安全。
——2022年3月21日,习近平总书记对东航客机坠毁作出的重要指示
124、安全生产要坚持党政同责、一岗双责、齐抓共管、失职追责,管行业必须管安全,管业务必须管安全,管生产经营必须管安全。从实际工作看,仍有一些地方和行业安全责任没有压紧压实,工作措施没有抓实抓到位。
125、各级党委和政府要坚持以人民为中心的发展思想,坚持人民至上、生命至上,统筹发展和安全,始终保持如履薄冰的高度警觉,做好安全生产各项工作,决不能麻痹大意、掉以轻心。
126、对在安全生产上不负责任、玩忽职守出问题的,要严查严处、严肃追责。各级党政主要负责同志要亲力亲为、靠前协调,其他负责同志要认真履行各自岗位的安全职责,层层落实到基层一线,坚决反对形式主义、官僚主义。
127、要在全国深入开展安全大检查,严厉打击违法违规行为,采取有力措施清除各类风险隐患,坚决遏制重特大事故,确保人民生命财产安全。
——2022年3月31日,全国安全生产电视电话会议传达习近平总书记的重要指示
128、要不惜代价搜救被困人员,全力救治受伤人员,妥善做好安抚安置等善后工作;同时注意科学施救,防止发生次生灾害。要彻查事故原因,依法严肃追究责任,从严处理相关责任人,及时发布权威信息。
129、近年来多次发生自建房倒塌事故,造成重大人员伤亡,务必引起高度重视。要对全国自建房安全开展专项整治,彻查隐患,及时解决。坚决防范各类重大事故发生,切实保障人民群众生命财产安全和社会大局稳定。
——2022年4月29日,习近平总书记对湖南长沙市望城区金山桥街道金坪社区居民自建房倒塌事故作出重要批示
130、各有关地区和部门要立足于防大汛、抗大险、救大灾,提前做好各种应急准备,全面提高灾害防御能力,切实保障人民群众生命财产安全。
131、要加强统筹协调,强化灾害隐患巡查排险,加强重要基础设施安全防护,提高降雨、台风、山洪、泥石流等预警预报水平,加大交通疏导力度,抓细抓实各项防汛救灾措施。
132、灾害发生后,要迅速组织力量抢险救灾,严防次生灾害,最大限度减少人员伤亡和财产损失。
133、要在做好抢险救灾工作的同时尽快恢复生产生活秩序,扎实做好受灾群众帮扶救助和卫生防疫工作,防止因灾返贫和“大灾之后有大疫”。
——2022年6月8日,习近平总书记在四川考察时的讲话
134、8月仍是北方地区防汛关键期。各级党委和政府要坚持人民至上、生命至上,加强汛情监测,及时排查风险隐患,抓细抓实各项防汛救灾措施,妥善安置受灾群众,确保人民群众生命安全。
135、要做好灾后恢复重建规划,帮助受灾群众尽早恢复正常生产生活。要健全体制机制,完善应对预案,加强对极端天气的预警和防范,提高洪涝地质灾害防御和应急抢险救援能力。当前,一此地方遇到严重干旱,要切实做好抗旱工作。
——2022年8月16日,习近平总书记在辽宁考察时就做好防汛工作、提高灾害防御能力作出重要指示
136、四川甘孜泸定县6·8级地震造成重大人员伤亡,要把抢救生命作为首要任务,全力救援受灾群众,最大限度减少人员伤亡。
137、要加强震情监测,防范发生次生灾害,妥善做好受灾群众避险安置等工作。请应急管理部等部门派工作组前往四川指导抗震救灾工作,解放军和武警部队要积极配合地方开展工作,尽最大努力确保人民群众生命财产安全。
——2022年9月5日,习近平总书记对四川甘孜泸定县6·8级地震作出重要指示
138、坚定不移贯彻总体国家安全观,把维护国家安全贯穿党和国家工作各方面全过程,确保国家安全和社会稳定。
139、坚持以人民安全为宗旨,统筹外部安全和内部安全、国土安全和国民安全、传统安全和非传统安全、自身安全和共同安全,统筹维护和塑造国家安全,夯实国家安全和社会稳定基层基础,完善参与全球安全治理机制,建设更高水平的平安中国,以新安全格局保障新发展格局。
140、要健全国家安全体系,完善高效权威的国家安全领导体制,完善国家安全法治体系、战略体系、政策体系、风险监测预警体系、国家应急管理体系,构建全域联动、立体高效的国家安全防护体系。
141、增强维护国家安全能力,筑牢国家安全人民防线。提高公共安全治理水平,坚持安全第一、预防为主,完善公共安全体系,提高防灾减灾救灾和急难险重突发公共事件处置保障能力,加强个人信息保护。
142、完善社会治理体系,健全共建共治共享的社会治理制度,提升社会治理效能,建设人人有责、人人尽责、人人享有的社会治理共同体。
——2022年10月16日,习近平总书记代表第十九届中央委员会向中国共产党第二十次全国代表大会作报告
143、河南等地接连发生火灾等安全生产事故,造成重大人员伤亡,教训十分深刻!要全力救治受伤人员,妥善做好家属安抚、善后等工作,查明事故原因,依法严肃追究责任。
144、临近年终岁尾,统筹发展和安全各项工作任务较重,各地区和有关部门要始终坚持人民至上、生命至上,压实安全生产责任,全面排查整治各类风险隐患,坚决防范和遏制重特大事故发生。
——2022年11月21日,习近平总书记对河南安阳市凯信达商贸有限公司火灾事故作出重要指示
145、更好统筹发展和安全,有效防范化解重大风险。要做好岁末年初各项工作,确保群众温暖安全过冬。强化安全生产整治,坚决防范和遏制重特大事故发生。
——2022年12月15日,习近平总书记在中央经济工作会议上的讲话
2023年
146、春运是关系人民群众切身利益、关系经济发展和社会稳定的一件大事。要坚决贯彻落实党中央要求,提升保通保畅能力,确保人民群众平安健康出行,确保重点物资运输畅通有序。
147、要坚持底线思维,加强对极端恶劣天气的监测和预警,深入开展安全隐患排查治理,坚决遏制重特大事故发生。
148、要加强对相对集中的务工流、学生流的服务引导,确保他们节前安全返乡、节后顺利返岗返校。
149、要切实保障节日期间供电供气供暖,防范各种突发事件和安全事故。
——2023年1月18日,习近平总书记在春节前夕视频连线看望慰问基层干部群众时的讲话
150、内蒙古阿拉善左旗新井煤业有限公司露天煤矿坍塌事故造成多人失联和人员伤亡,要千方百计搜救失联人员,全力救治受伤人员,妥善做好安抚善后等工作。
151、要科学组织施救,加强监测预警,防止发生次生灾害。要尽快查明事故原因,严肃追究责任,并举一反三,杜绝管理漏洞。
152、当前全国两会召开在即,各地区和有关部门要以时时放心不下的责任感,全面排查各类安全隐患,强化防范措施,狠抓工作落实,更好统筹发展和安全,切实维护人民群众生命财产安全和社会大局稳定。
——2023年2月22日,习近平总书记对内蒙古阿拉善左旗新井煤业有限公司露天煤矿坍塌事故作出重要指示
153、要更好统筹发展和安全。安全是发展的基础,稳定是强盛的前提。要贯彻总体国家安全观,健全国家安全体系,增强维护国家安全能力,提高公共安全治理水平,完善社会治理体系,以新安全格局保障新发展格局。
——2023年3月13日,习近平总书记在第十四届全国人民代表大会第一次会议上的讲话
154、要善于运用这一思想防范化解重大风险,增强忧患意识,坚持底线思维,居安思危、未雨绸缪,时刻保持箭在弦上的备战姿态,下好先手棋,打好主动仗,对各种风险见之于未萌、化之于未发,坚决防范各种风险失控蔓延,坚决防范系统性风险。
——2023年3月30日,习近平总书记在中共中央政治局就学习贯彻习近平新时代中国特色社会主义思想进行第四次集体学习时的讲话
灾害发生后,中共中央总书记、国家主席、中央军委主席习近平高度重视并作出重要指示,要求迅速组织救援力量,全力搜救失联人员,尽最大努力减少人员伤亡。要加强监测预警,科学搜救,防范发生次生灾害。要妥善做好遇难者家属安抚和受灾群众安置等工作。习近平强调,春节临近,叠加寒潮天气影响,自然灾害、交通事故、安全生产事故等易发多发,各地区和有关部门要紧盯风险隐患,压实各方责任,狠抓工作落实,防范遏制重大人员伤亡事件发生,切实保障人民群众生命财产安全。
——2024 年1 月 22日习近平对云南昭通市镇雄县山体滑坡作出重要指示
158、1月24日15时30分许,江西新余市渝水区一临街店铺发生火灾。截至目前,事故已造成39人死亡、9人受伤,仍有人员被困。
事故发生后,中共中央总书记、国家主席、中央军委主席习近平高度重视并作出重要指示,江西新余市渝水区一临街店铺发生火灾,造成重大人员伤亡。要全力救治受伤人员,妥善做好遇难人员家属安抚善后等工作。这是近期发生的又一起重大安全生产事故,要尽快查明原因,依法严肃追责,进行深刻反思。习近平强调,各地区和有关部门要深刻吸取教训,克服麻痹思想和侥幸心理,进一步压实安全生产责任,认真排查隐患,狠抓工作落实,坚决遏制各类安全事故多发连发势头,确保人民群众生命财产安全和社会大局稳定。
——2024 年1 月 24日习近平对江西新余店铺火灾作出重要指示
159、5月1日2时10分许,广东梅州市梅大高速茶阳路段发生塌方灾害。截至2日6时,灾害已造成36人死亡、30人受伤。
灾害发生后,中共中央总书记、国家主席、中央军委主席习近平高度重视并作出重要指示,广东梅大高速茶阳路段发生塌方灾害,造成重大人员伤亡。要全力做好现场救援、伤员救治,妥善做好善后处置等工作。要抓紧抢修受损道路,尽快恢复交通秩序。当前正值“五一”假期,群众出行增多,人员流动量大,部分地区还将出现大范围降雨和强对流天气,各类事故灾害易发多发。各地区和有关部门要坚持底线思维,压实工作责任,加强监测预警,完善应急预案,及时排查处置重点地区和关键领域风险隐患,确保人民群众生命财产安全和社会大局稳定。
——2024 年5 月 2日习近平对广东梅州市梅大高速茶阳路段塌方灾害作出重要指示
160、7月19日20时40分许,陕西商洛市柞水县境内一高速公路桥梁因山洪暴发发生垮塌,导致一些车辆坠河。截至20日10时,灾害已造成11人死亡,另有30余人失联。
灾害发生后,中共中央总书记、国家主席、中央军委主席习近平高度重视并作出重要指示,陕西商洛市柞水县境内一高速公路桥梁因山洪暴发发生垮塌造成多人失联,当务之急是全力抢险救援,千方百计搜救失联人员,最大限度减少人员伤亡,并妥善做好家属安抚等善后工作。要注意科学施救,细致排查周边安全隐患,严防次生灾害。习近平强调,当前正值“七下八上”防汛关键期,各地区和有关部门要高度重视、压实责任,加强监测预警,强化巡查排险,落实落细各项措施,切实保障人民群众生命财产安全。
——2024 年7 月 20日习近平对陕西商洛市柞水县境内一高速公路桥梁发生垮塌作出重要指示
160、11月11日晚,广东珠海市香洲区体育中心发生驾车冲撞行人案件,截至目前,已造成35人死亡、43人重伤。
案件发生后,中共中央总书记、国家主席、中央军委主席习近平高度重视并作出重要指示指出,广东珠海市香洲区体育中心发生驾车冲撞行人案件,造成重大人员伤亡,性质极其恶劣。要全力救治伤员,精心做好伤亡人员及家属安抚善后工作。要依法严惩凶手。各地区和有关部门要深刻汲取教训、举一反三,加强风险源头防控,及时化解矛盾纠纷,严防发生极端案件,全力保障人民群众生命安全和社会稳定。
——2024年11月12日习近平对广东珠海市驾车冲撞行人案件作出重要指示
161、北京时间1月7日9时5分,西藏日喀则市定日县发生6.8级地震,造成重大人员伤亡,大量房屋倒塌。
地震发生后,中共中央总书记、国家主席、中央军委主席习近平高度重视并作出重要指示指出,西藏日喀则市定日县发生6.8级地震,造成重大人员伤亡。要全力开展人员搜救,全力救治受伤人员,最大限度减少人员伤亡,防止发生次生灾害,妥善安置受灾群众,做好善后等工作。要加强震情监测预警,及时调拨抢险救援物资,抓紧抢修损毁基础设施,安排好群众基本生活,确保安全温暖过冬。
