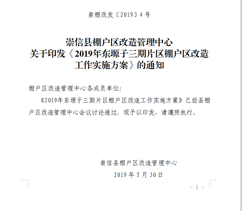
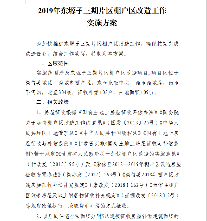
2018年棚户区改造实施方案 发文日期:2020-09-28 00:00 来源:崇信县住房和城乡建设局 作者:崇信住建局 编辑:崇信住建局 01 02 03 04 05 06 扫一扫在手机打开当前页 上一篇: 棚户区改造实施情况统计表 下一篇: 农村危房改造对象认定及申请程序