十三届甘肃省委第九轮巡视完成进驻 对12个省直机关单位及9家省属国有企业开展常规巡视
| 责任编辑: 来源:省委巡视办 时间:2021年08月27日 |
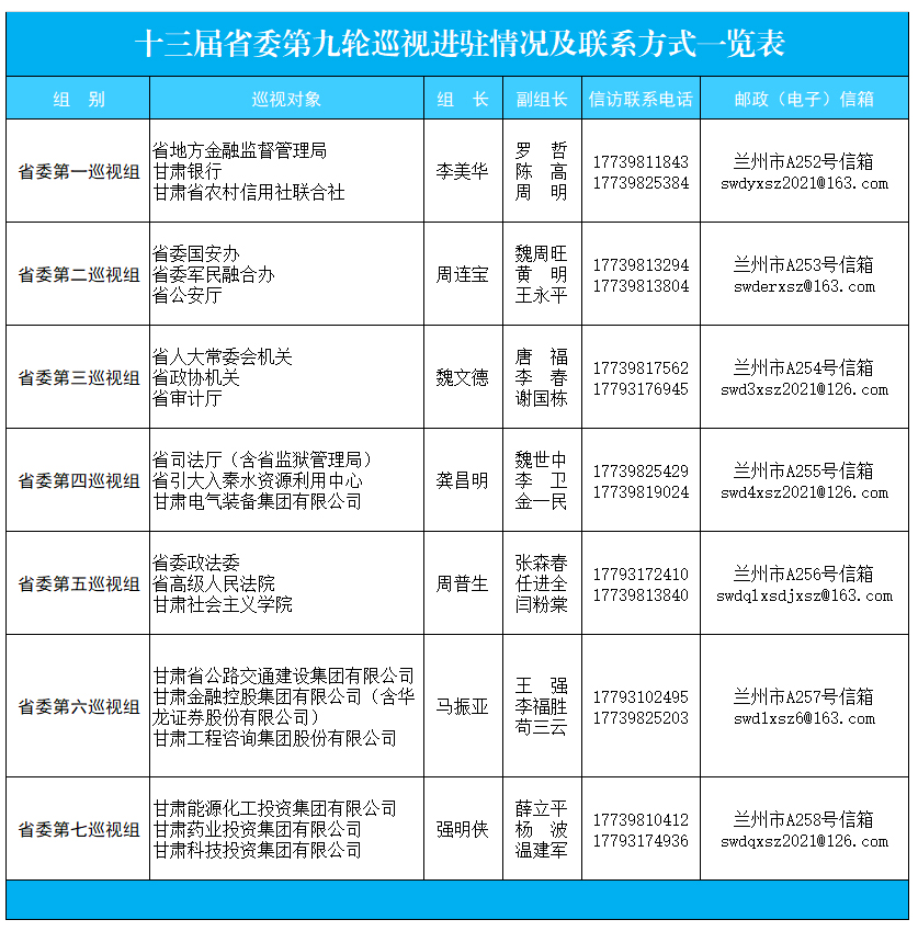
根据省委关于巡视工作的统一部署,截至8月26日,十三届省委第九轮巡视的7个巡视组完成对12个省直机关单位、9家省属国有企业的进驻工作。
8月24日至26日,省委各巡视组先后在被巡视单位召开进驻动员会议。会前,召开了与被巡视党组织主要负责人见面沟通会,通报了有关工作安排。会上,各巡视组组长作了动员讲话,对做好巡视工作提出了要求。
省委各巡视组组长强调,巡视是重要的政治工作,是上级党组织对下级党组织履行党的领导职能责任的政治监督。省委巡视组将全面贯彻巡视工作方针,精准落实政治巡视要求,把“两个维护”作为根本任务,紧盯被巡视党组织职能责任、紧盯全面从严治党阶段性主要矛盾、紧盯领导班子和关键少数、紧盯人民群众反映强烈的突出问题,重点监督检查落实党的理论路线方针政策和党中央重大决策部署以及省委工作要求情况,落实全面从严治党战略部署情况,落实新时代党的组织路线情况,落实巡视、审计等监督发现问题和主题教育检视问题整改情况,着力加强对学习贯彻习近平新时代中国特色社会主义思想特别是习近平总书记“七一”重要讲话精神情况的监督,加强对履行核心职能、坚守主责主业、推动全面深化改革、防范化解重大风险等情况的监督,加强对党委(党组)落实全面从严治党主体责任和纪检监察机构履行监督责任、党员领导干部廉洁自律、作风建设等情况的监督,加强对领导班子建设、选人用人和干部队伍建设、党建工作责任制落实、干部担当作为等情况的监督,充分发挥监督保障执行、促进完善发展作用,深入查找和推动解决影响改革发展的共性问题、深层次问题,督促被巡视单位在立足新发展阶段、贯彻新发展理念、构建新发展格局、推动高质量发展中,找准定位、担当作为,为“十四五”开好局起好步,实现全省经济社会高质量发展提供坚强政治保障。
各被巡视党组织主要负责人表示,要切实提高政治站位,强化政治责任,深刻认识巡视工作的重要意义,以最坚决的态度、最优良的作风、最严明的纪律,自觉接受监督,主动查摆问题,共同完成好省委交给的巡视任务。
据了解,本轮巡视总体时间为3个月。巡视期间,各巡视组分别设立专门值班电话、邮政信箱和电子邮箱,在被巡视单位设置巡视组联系信箱,主要受理反映被巡视党组织领导班子及其成员、下一级党组织领导班子主要负责人和重要岗位领导干部问题的来信来电来访。受理信访时间截止到2021年11月20日。

来源:省委巡视办
上一篇: 中国共产党的历史使命与行动价值